转自:前瞻产业研究院启灯网
行业主要上市公司:洪都航空(600316);中直股份(600038);中信海直(000099);航天彩虹(002389);纵横股份(688070);顺丰控股(002352);美团(HK:03690);京东集团(HK:09618);韵达股份(SZ:002120)等
本文核心数据:中国低空物流行业政策历程;政策汇总;政策解读等
1、政策历程图
低空物流属于低空经济应用领域之一,其政策发展历程主要跟随低空经济产业相关的宏观政策发展。低空经济是以航空载运与作业装备技术为主要手段、以低空空域为主要活动场域、以低空飞行活动为最终产形式的系列经济活动组成的经济领域。
“八五”计划明确提出要加强航行系统和空中管制系统的建设。进一步增加干线和支线的空运能力,合理规划航线网络,根据需要开辟新的航线。国际航线主要巩固现有航线,提高竞争能力。增强通用航空的作业能力。“十四五”计划提出,要推动内河高等级航道扩能升级,稳步建设支线机场、通用机场和货运机场,积极发展通用航空。

2、国家层面政策汇总及解读
——国家层面低空物流行业政策汇总启灯网
低空经济是以低空空域为依托,以各种有人驾驶和无人驾驶航空器的低空飞行活动为牵引,辐射带动相关领域融合发展的综合性经济形态。无人机产业是我国“十四五”期间的战略性新兴产业,其已成为“低空经济”发展的重要引擎。中国颁布多项政策支持与规范无人机产业,从而助力中国低空经济高质量发展。2024年国务院总理李强作政府工作报告时提出,积极打造低空经济新增长引擎,这是低空经济首次被写入政府工作报告。



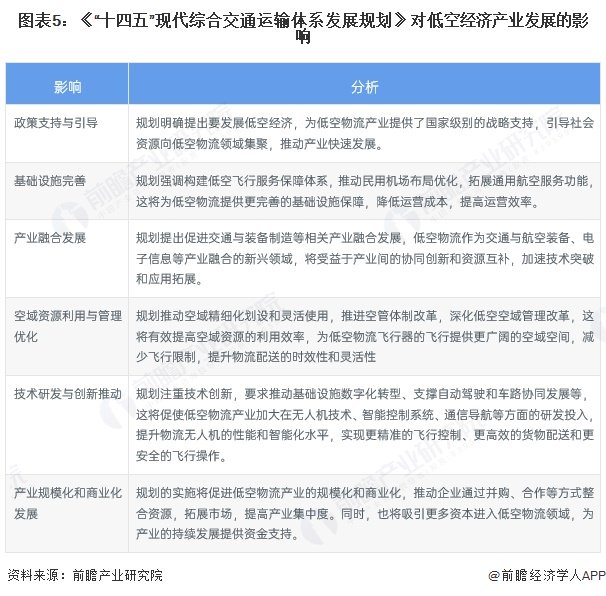
——《“十四五”现代综合交通运输体系发展规划》对低空物流产业发展的影响
《“十四五”现代综合交通运输体系发展规划》提出要深化低空经济领域改革。持续推进空管体制改革,完善军民航空管联合运行机制,实施空域资源分类精细化管理,优化全国航路航线网,深化低空空域管理改革。

——《无人驾驶航空器飞行管理暂行条例》对低空物流产业发展的影响
《无人驾驶航空器飞行管理暂行条例》从生产制造、登记注册、运行管理等全生命周期对无人机飞行活动进行了规范,为无人机“飞得起来、飞得顺畅、飞得便捷、飞得安全”提供了有力支撑保障,同时为规范无人机产业发展、营造无人机应用生态提供了有力指导和良好环境。可以预期,在良好的发展环境下,未来“无人机+”将会赋能更多更广的行业领域,末端物流、城市治理、城市空中交通等新型低空应用场景将会更大规模涌现。最终我国将形成广域互联、泛在感知、智能控制、精准监管、安全可靠的低空应用发展新格局,我国低空经济的腾飞指日可待。

3、各省市层面的政策汇总及解读
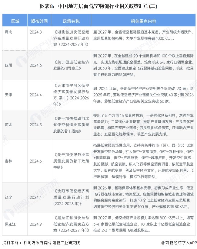
——31省市低空物流行业政策汇总
近年来,地方政府积极推动低空物流发展,如广东省构建低空智慧物流体系,建设无人机物流节点,开展无人机城际运输及末端配送应用;上海市推动工业物流转型降本提效,探索开通无人机货运等航线。企业与政府协同,共同推进低空物流基础设施建设、应用场景拓展等。全国各地相继出台低空物流及相关产业相关政策,政策围绕推动低空物流行业发展等领域展开,汇总如下:


——主要省市低空物流行业发展目标解读
“十四五”期间,我国多方积极推动低空经济发展,各地政府也纷纷做出响应。各地方政府根据自身实际,对低空经济产业链相关领域企业数量、低空经济产业规模等设定了相应目标规划。重点省市具体目标规划如下:

更多本行业研究分析详见前瞻产业研究院《全球及中国低空经济产业发展前景展望与投资战略规划分析报告》
同时前瞻产业研究院还提供产业新赛道研究、投资可行性研究、产业规划、园区规划、产业招商、产业图谱、产业大数据、智慧招商系统、行业地位证明、IPO咨询/募投可研、专精特新小巨人申报、十五五规划等解决方案。如需转载引用本篇文章内容,请注明资料来源(前瞻产业研究院)。
更多深度行业分析尽在【前瞻经济学人APP】启灯网,还可以与500+经济学家/资深行业研究员交流互动。更多企业数据、企业资讯、企业发展情况尽在【企查猫APP】,性价比最高功能最全的企业查询平台。
海量资讯、精准解读,尽在新浪财经APP
翔云优配提示:文章来自网络,不代表本站观点。